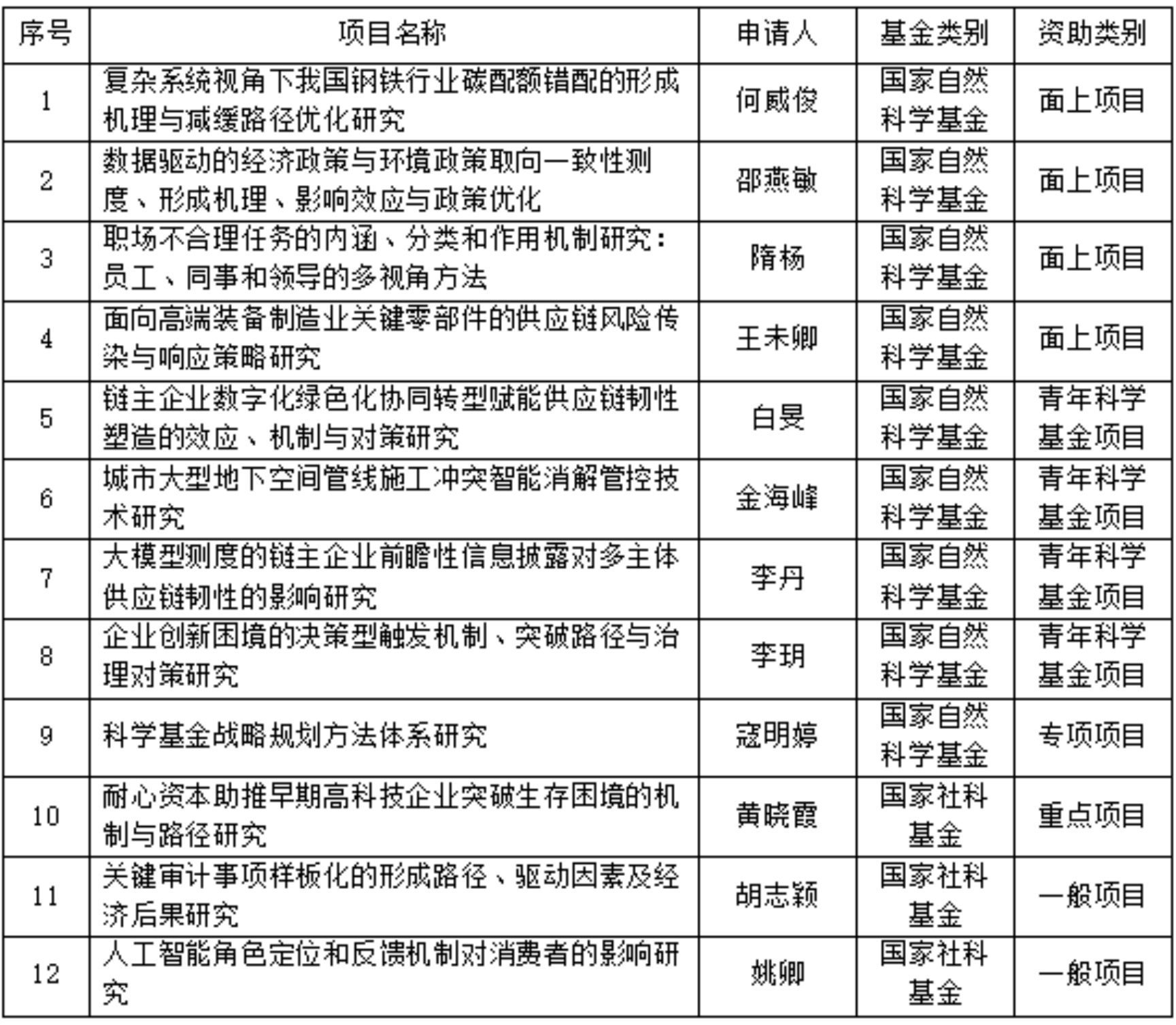
近日,国家自然科学基金委员会和全国哲学社会科学工作办公室分别公布了2025年度国家自然科学基金和国家社科基金集中申报评审结果。学院获批合计12项。其中,国家自然科学基金获批9项,包含面上项目4项、青年科学基金4项和专项项目1项,直接经费合计312万元;国家社科基金获批3项,包含重点项目1项和一般项目2项,经费合计75万元。具体立项情况如下:
                                    
供稿:科研与学科建设办公室
责编:鲁奇
审核:金家华
近日,国家自然科学基金委员会和全国哲学社会科学工作办公室分别公布了2025年度国家自然科学基金和国家社科基金集中申报评审结果。学院获批合计12项。其中,国家自然科学基金获批9项,包含面上项目4项、青年科学基金4项和专项项目1项,直接经费合计312万元;国家社科基金获批3项,包含重点项目1项和一般项目2项,经费合计75万元。具体立项情况如下:
                                    
供稿:科研与学科建设办公室
责编:鲁奇
审核:金家华